网站首页
自考资讯
考试安排
政策公告
自考培训
自考专业
历年真题
自考指南
自考答疑
助学报名
报名流程
成绩查询
准考证打印
自考热线:15856382025
搜索
网站首页
自考资讯
考试安排
政策公告
自考培训
自考专业
历年真题
自考指南
自考答疑
助学报名
各市自考:
合肥自考
芜湖自考
蚌埠自考
淮南自考
马鞍山自考
黄山自考
淮北自考
铜陵自考
安庆自考
滁州自考
阜阳自考
宿州自考
更多+
当前位置:
主页
>
历年真题
> 全国2020年10月高等教育自学考试中国近现代史纲要试题(03708)
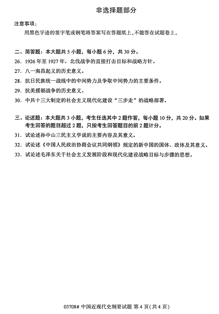
全国2020年10月高等教育自学考试中国近现代史纲要试题(03708)
2021-05-06
来源:安徽自考网
点击:
更多安徽自考资讯考生可加入自考考生交流群,群内有老师可免费在线咨询,掌握成人自考报考条件、备考知识等。
免费获取
【安徽自考网】
为您定制的
学历提升方案
目前学历
初中
高中
专科
本科
其他
需求学历
专科
本科
获取方案
上一篇:全国2020年10月高等教育自学考试组织行为学试题(00152)
下一篇:全国2020年10月高等教育自学考试中国古代文学史(二)试题(00539)
延伸阅读
安徽省自考《中国近现代史纲要》提高练习试题一
2021-05-12
全国2020年10月高等教育自学考试学英语(一)试题(00012)
2021-05-06
全国2020年10月高等教育自学考试英语写作试题(00603)
2021-05-06
全国2020年10月高等教育自学考试语言与文化试题(00838)
2021-05-06
全国2020年10月高等教育自学考试政治经济学(财)试题(00009)
2021-05-06
全国2020年10月高等教育自学考试中国古代文学史(二)试题(00539)
2021-05-06
全国2020年10月高等教育自学考试中国近现代史纲要试题(03708)
2021-05-06
全国2020年10月高等教育自学考试组织行为学试题(00152)
2021-05-06
安徽自考考生交流群
扫一扫加入考生微信群
与考生自由互动、并且能直接与资深老师进行交流、解答。
安徽自考服务中心
自考时间
助学报名
考试安排
成绩查询
毕业办理
自考专业
报名流程
微信公众号
准考证打印
专本套读
历年真题
热点文章
安徽自考网成绩查询入口
2020年安徽自考网上报名流程
安徽自考网微信公众号
2022年4月安徽自考考试时间
安徽自考网微信学习交流群
安徽自考比较热门的专业有哪些
2020年10月安徽自考准考证打印入口和时间
安徽自考本科算全日制吗
安徽自考准考证可以重复使用吗
安徽10月自考大专成绩多少算及格
全国自考:
上海自考
江苏自考
浙江自考
四川自考
Copyright 2016-2023 安徽自考网 www.ahjxjyw.com All Rights Reserved.
声明:本站为安徽自考民间交流网站,最新自考动态请各位考生以省教育考试院、各市自考办最新通知为准。
本站地址:安徽省合肥市蜀山区新城国际A座611室
关于我们
免责声明
网站地图
咨询电话:15856382025 备案号:
皖ICP备2022011922号
助学报名
微信公众号
考生交流群
咨询老师
考生在线咨询
专升本咨询
高起专/本咨询
学校专业咨询
报考费用咨询
低学历高升专
低学历高升本
助学报名
返回顶部∧